Advertisement


中国大陆物证曝光610所谓“转化”验收标准(图)

EMail 转发 打印 安装苹果智能手机明慧APP 安装安卓智能手机明慧APP
【明慧网2005年1月7日】(明慧评论员古安如撰稿)中共江氏集团在1999年6月10日成立了一个610办公室系统,专门对法轮功进行迫害。此系统遍布各级政府、遍布全国各地,用百姓的血汗钱迫害中国最善良的一群百姓。迫害的一个重要手段就是在各地举办大量劳民伤财的所谓的“转化班”,实为洗脑班,用来对法轮功学员进行劫持洗脑,以无所不用其极的手段强迫法轮功学员违心表态放弃对“真善忍”的信仰。

明慧网报道了大量各地“洗脑班”、劳教所等迫害法轮功学员的场所,为所谓“转化”法轮功学员而使用各种残暴、阴险、伪善和邪恶手段对待坚持信仰的法轮功学员;也有报道称,各地有从“上面”下达的“转化”指标,达标者升赏有加,不能达标者则被降职降薪、名利俱损,因此“转化”的成功率成为各地昏官狱吏、不法打手们追逐的目标。对于610恐怖组织如何统一判定完成“转化”、统计达标,明慧《物证收集委员会》手中来自中国大陆广东省广州市的文字物证,提供了610所规定的对法轮功学员的所谓“转化验收标准”。

* 610仍在试图强迫坚持信仰的法轮功学员违心妥协

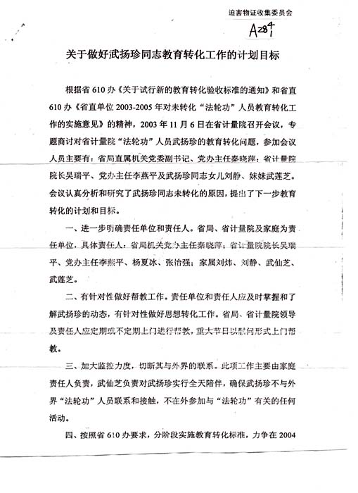
这份文字物证,包括一份广州市政府劳教管理委员会对法轮功学员武扬珍的劳教决定书、一份劳教通知书、一份广州市槎头劳教所解教证明书,以及一份由省局直属机关党委、省计量科学研究院、武扬珍的家属三方面,在2003年12月1日签署的所谓“转化工作的计划目标”。

从这份文字物证可以证明,广东省计量科学研究院年过半百的法轮功学员武扬珍女士,因修炼法轮大法,在2000年8月10日被广州市政府劳教管理委员会以所谓“扰乱社会秩序”为名劳教一年,送进广州市槎头劳教所;在2002年2月6日超过劳教期限半年后,武扬珍女士才被解除劳教。

所谓“转化工作的计划目标”开篇即说明,是根据省610办《关于试行新的教育转化验收标准的通知》和省直属机关610办《省直单位2003-2005年对未转化‘法轮功’人员教育转化工作的实施意见》的精神,由三方责任人召开会议,“认真分析研究”了武扬珍“未转化的原因”后提出的。不言而喻,一年半的劳教,并没有改变武扬珍对“真善忍”的坚定信仰,被解除劳教后的一年零10个月里,无论面对什么样的洗脑、监视、压力和恐怖,她仍然没有改变修炼法轮大法的信念,武扬珍因此被视为“未转化”者,并被列入重点“转化”对象。

在610新验收标准的压力下,以省局、省计量院及家庭为“转化”责任单位,从省直属机关党委、党办主任,到计量院院长、党办主任,再到武扬珍的女儿和妹妹,都被胁迫参与 “转化”,不仅开会“专题商讨”对她的“转化”问题,而且成为具体实施和监视“转化”的“责任人”。

* 把迫害延伸到社会的最小单位——家庭

在由单位和亲属三方签署的所谓“计划目标”中,第三条详细制定了以家庭为单位的监控计划,明确规定“此项工作主要由家庭负责人负责”,武扬珍的妹妹被胁迫成为“全天候贴身”监控执行者,武扬珍的女儿则被胁迫成为实行家庭“转化”的“负责人”。610这种把所谓“转化”落实到家庭的邪恶做法,不仅胁迫更多无辜之人在不明真象中参与迫害,也因此无端制造家庭矛盾,用亲人整治亲人,破坏家庭和睦和亲情关系,把迫害延伸到社会的最小单位——家庭。

在1999年7. 20中共江集团迫害法轮功以前,无数家庭因为家庭成员修炼法轮大法而使整个家庭受益,夫妻关系和婆媳关系改善、家庭成员间关系和睦、家庭生活其乐融融的故事数不胜数。迫害发生以后,谎言欺骗、洗脑和灌输仇恨,迫害也延伸到了家庭。武扬珍的例子就是一个佐证,用女儿去“转化”母亲,用胞妹去“监控”姐姐,这就是610所倡导的家庭关系。在迫害中,中共江集团一直在制造谎言,欺骗世人,煽动对法轮功的仇恨,其中之一就是大肆散布所谓法轮功学员不讲亲情、不顾家庭的谎言。武扬珍的例子为我们提供了一个铁的事实,让人们看清,到底是谁在不讲亲情?到底是谁在破坏家庭?是谁造成了因为修炼“真善忍”而佛光普照、礼义圆明的家变成了软禁修炼人的监所?亲人变成了610的雇佣?

* 严重侵犯人权的监控、封闭式“转化”方式

在这份“转化”工作计划中,规定了单位和家庭的“责任”:责任单位和责任人要“及时掌握了解”被“转化”人“动态”,甚至明确规定“省局、省计量院领导及责任人应定期或不定期上门”骚扰,“重大节日以慰问形式上门”骚扰;并且把家庭变成了软禁场所,把亲人变成了610便衣,24小时监控武扬珍,“切断其与外界的联系”,“实行全天陪伴”,“确保”使武扬珍绝对处于被严密监控的封闭状态,无法与法轮功学员正常联系和接触,无法行使任何宪法和法律规定的权利,丧失人身自由。

在各地的洗脑班和劳教所中,对法轮功学员有“包夹”制,利用打手或者犯人24小时“包夹”,强行隔离法轮功学员,监控法轮功学员的言行,制造孤独、恐怖、无助等等精神压力,以达到“转化”目的。对于解除劳教、在社会上工作生活的坚定修炼的法轮功学员,610便采用了单位和家庭的“包夹”制度,严密监控法轮功学员,胁迫更多的社会人员参与迫害。

* 610“转化验收标准”:“转化”就是“转坏”

该“转化”工作计划中坦言,对武扬珍的“转化”就是要达到省610办要求的“转化验收标准”。这五条“转化验收标准”彻头彻尾的表明了其所验收的,无非是通过“转化”走向邪恶的无耻之徒。

其第一条“验收标准”就是通过各种邪恶手段使人在极大精神压力或肉体折磨下,违心妥协而以“书面或口头表示不再练习‘法轮功’”。这就是整个这场中共江流氓集团对法轮功迫害运动的最邪恶目的,把身体力行的修行视为“非法”活动,以灭绝性的迫害企图摧毁法轮功学员对法轮大法的信仰,对“真善忍”高尚精神境界的追求。然而五年半的事实已经证明,正信是压不垮的,“真善忍”非但没有被铲除,反而洪扬全世界。有的在精神和肉体摧残下暂时违心妥协的学员,一旦摆脱邪恶环境,也会严正声明一切曾经在邪恶迫害中的言行都作废而从新走入大法修炼。

610为了保障“转化”成功率,防止被迫妥协的法轮功学员声明重新修炼,防止大法信息流传,而以各种邪恶手段迫使学员“交出所有书籍、资料和炼功物品等”;而为了迫害更多的法轮功修炼者和大法资料点,610也企图通过“交代来源”达到其顺藤摸瓜的目的。这是其第二条“验收标准”。然而五年半来,法轮大法的信息非但没有被封锁,各种大小资料点已遍及全国各地,“收缴”和破坏资料来源已是徒劳无益。

在邪恶的610看来,彻底的“转化”不仅是个人信仰的放弃,还要“公开”张口骂人、大放厥词,公然谩骂和攻击曾经受过益的功法和师父,因此“公开揭批、控诉”成了它的第三条“验收标准”。610的“验收标准”白纸黑字彰告世人:“转化”就是要把人“转坏”,把人教唆成既背离信仰、又背弃良心的邪恶之徒。

610的目的,不但是使“转化”者能张口骂人,还能继而出卖其他修炼者,把人“转化”成可耻的叛徒、犹大,故而“交待”“活动方式、联络人员及渠道”,“揭发”其他法轮功修炼者,以及“协助转化”其他人就成为它的第四、第五条“验收标准”。610就是要一步步使“转化”者造下如山如天的罪业,在助纣为虐的自毁之路上越走越远,彻底失去回头的机会和可能。610及其中共江流氓集团的邪恶至极通过其五条“验收标准”暴露无遗。

随着更多迫害物证的收集和被曝光,更多的真象会随之传入人心,令迫害的制造者和参与者们恐惧的审判也会到来。希望所有善良之人共同参与制止邪恶迫害的一切努力,今天善良的选择,将会迎来明日以至永远的美好。这是天理注定的。

高精度图片高精度图片
所谓的“计划目标”

高精度图片
“劳动教养决定书”
高精度图片
“劳动教养通知书”
高精度图片
“解除劳动教养证明书”

(c) 1999-2026 明慧网版权所有





2026年神韵

Advertisement

Advertisement

Advertisement

Advertisement

Advertisement

Advertisement

Advertisement

Advertisement

Advertisement